Oct 17 PSYC 640 - Fall 2024
Regression
Live Coding
With regression, we are building a model that we think best represents the data at hand
At the most simple form we are drawing a line to characterize the linear relationship between the variables so that for any value of x we can have an estimate of y
\[ Y = mX + b \]
Y = Outcome Variable (DV)
m = Slope Term
X = Predictor (IV)
b = Intercept
Overall, we are providing a model to give us a “best guess” on predicting
Let’s “science up” the equation a little bit:
\[ Y_i = b_0 + b_1X_i + e_i \]
This equation is capturing how we are able to calculate each observation ( \(Y_i\) )
\[ \hat{Y_i} = b_0 + b_1X_i \]
This one will give us the “best guess” or expected value of \(Y\) given \(X\)
There are two ways to think about our regression equation. They’re similar to each other, but they produce different outputs.
\[Y_i = b_{0} + b_{1}X_i +e_i\]
\[\hat{Y_i} = b_{0} + b_{1}X_i\]
The model we are building by including new variables is to explain variance in our outcome
\[Y_i = b_{0} + b_{1}X_i + e_i\]
\[\hat{Y_i} = b_{0} + b_{1}X_i\]
\(\hat{Y}\) signifies that there is no error. Our line is predicting that exact value. We interpret it as being “on average”
Important to identify that that \(Y_i - \hat{Y_i} = e_i\).
How do we find the regression estimates?
Ordinary Least Squares (OLS) estimation
Minimizes deviations
Other estimation procedures possible (and necessary in some cases)
The line that yields the smallest sum of squared deviations
\[\Sigma(Y_i - \hat{Y_i})^2\] \[= \Sigma(Y_i - (b_0+b_{1}X_i))^2\] \[= \Sigma(e_i)^2\]
In order to find the OLS solution, you could try many different coefficients \((b_0 \text{ and } b_{1})\) until you find the one with the smallest sum squared deviation. Luckily, there are simple calculations that will yield the OLS solution every time.
\[b_{1} = \frac{cov_{XY}}{s_{x}^{2}} = r_{xy} \frac{s_{y}}{s_{x}}\]
What units is the regression coefficient in?
The regression coefficient (slope) equals the estimated change in Y for a 1-unit change in X
\[\Large b_{1} = r_{xy} \frac{s_{y}}{s_{x}}\]
If the standard deviation of both X and Y is equal to 1:
\[\Large b_1 = r_{xy} \frac{s_{y}}{s_{x}} = r_{xy} \frac{1}{1} = r_{xy} = \beta_{yx} = b_{yx}^*\]
\[\Large Z_{y_i} = b_{yx}^*Z_{x_i}+e_i\]
\[\Large b_{yx}^* = b_{yx}\frac{s_x}{s_y} = r_{xy}\]
According to this regression equation, when \(X = 0, Y = 0\). Our interpretation of the coefficient is that a one-standard deviation increase in X is associated with a \(b_{yx}^*\) standard deviation increase in Y.
Our regression coefficient is equivalent to the correlation coefficient when we have only one predictor in our model.
\[\hat{Y_i} = \bar{Y} + r_{xy} \frac{s_{y}}{s_{x}}(X_i-\bar{X})\]
if standardized, intercept drops out
otherwise, intercept is where regression line crosses the y-axis at X = 0
https://setosa.io/ev/ordinary-least-squares-regression/
https://observablehq.com/@yizhe-ang/interactive-visualization-of-linear-regression
library(gapminder)
gapminder = gapminder %>% filter(year == 2007 & continent == "Asia") %>%
mutate(log_gdp = log(gdpPercap))
describe(gapminder[,c("log_gdp", "lifeExp")], fast = T) vars n mean sd median min max range skew kurtosis se
log_gdp 1 33 8.74 1.24 8.41 6.85 10.76 3.91 0.21 -1.37 0.22
lifeExp 2 33 70.73 7.96 72.40 43.83 82.60 38.77 -1.07 1.79 1.39
[1] 0.8003474
If we regress lifeExp onto log_gdp:
\[b_{1} = \frac{cov_{XY}}{s_{x}^{2}} = r_{xy} \frac{s_{y}}{s_{x}}\]
\[b_0 = \bar{Y} - b_1\bar{X}\]
How will this change if we regress GDP onto life expectancy?
R
Call:
lm(formula = lifeExp ~ log_gdp, data = gapminder)
Residuals:
Min 1Q Median 3Q Max
-17.314 -1.650 -0.040 3.428 8.370
Coefficients:
Estimate Std. Error t value Pr(>|t|)
(Intercept) 25.6501 6.1234 4.189 0.000216 ***
log_gdp 5.1573 0.6939 7.433 0.0000000226 ***
---
Signif. codes: 0 '***' 0.001 '**' 0.01 '*' 0.05 '.' 0.1 ' ' 1
Residual standard error: 4.851 on 31 degrees of freedom
Multiple R-squared: 0.6406, Adjusted R-squared: 0.629
F-statistic: 55.24 on 1 and 31 DF, p-value: 0.00000002263
# A tibble: 6 × 8
lifeExp log_gdp .fitted .resid .hat .sigma .cooksd .std.resid
<dbl> <dbl> <dbl> <dbl> <dbl> <dbl> <dbl> <dbl>
1 43.8 6.88 61.1 -17.3 0.101 3.63 0.796 -3.76
2 75.6 10.3 78.8 -3.15 0.0802 4.89 0.0199 -0.676
3 64.1 7.24 63.0 1.08 0.0765 4.93 0.00224 0.233
4 59.7 7.45 64.1 -4.33 0.0646 4.86 0.0294 -0.923
5 73.0 8.51 69.5 3.43 0.0314 4.89 0.00836 0.718
6 82.2 10.6 80.3 1.94 0.100 4.92 0.00994 0.422
vars n mean sd median min max range skew kurtosis se
lifeExp 1 33 70.73 7.96 72.40 43.83 82.60 38.77 -1.07 1.79 1.39
log_gdp 2 33 8.74 1.24 8.41 6.85 10.76 3.91 0.21 -1.37 0.22
.fitted 3 33 70.73 6.37 69.00 60.98 81.16 20.19 0.21 -1.37 1.11
.resid 4 33 0.00 4.77 -0.04 -17.31 8.37 25.68 -1.37 3.29 0.83
.hat 5 33 0.06 0.03 0.05 0.03 0.11 0.08 0.60 -0.98 0.00
.sigma 6 33 4.84 0.23 4.90 3.63 4.93 1.30 -4.53 20.90 0.04
.cooksd 7 33 0.04 0.14 0.01 0.00 0.80 0.80 5.08 25.12 0.02
.std.resid 8 33 0.00 1.02 -0.01 -3.76 1.77 5.53 -1.44 3.56 0.18
easystatssjPlotAn observation about heights was part of the motivation to develop the regression equation: If you selected a parent who was exceptionally tall (or short), their child was almost always not as tall (or as short).
library(psychTools)
library(tidyverse)
heights = psychTools::galton
mod = lm(child~parent, data = heights)
point = 902
heights = broom::augment(mod)
heights %>%
ggplot(aes(x = parent, y = child)) +
geom_jitter(alpha = .3) +
geom_hline(aes(yintercept = 72), color = "red") +
geom_vline(aes(xintercept = 72), color = "red") +
theme_bw(base_size = 20)This phenomenon is known as regression to the mean. This describes the phenomenon in which an random variable produces an extreme score on a first measurement, but a lower score on a second measurement.
This can be a threat to internal validity if interventions are applied based on first measurement scores.


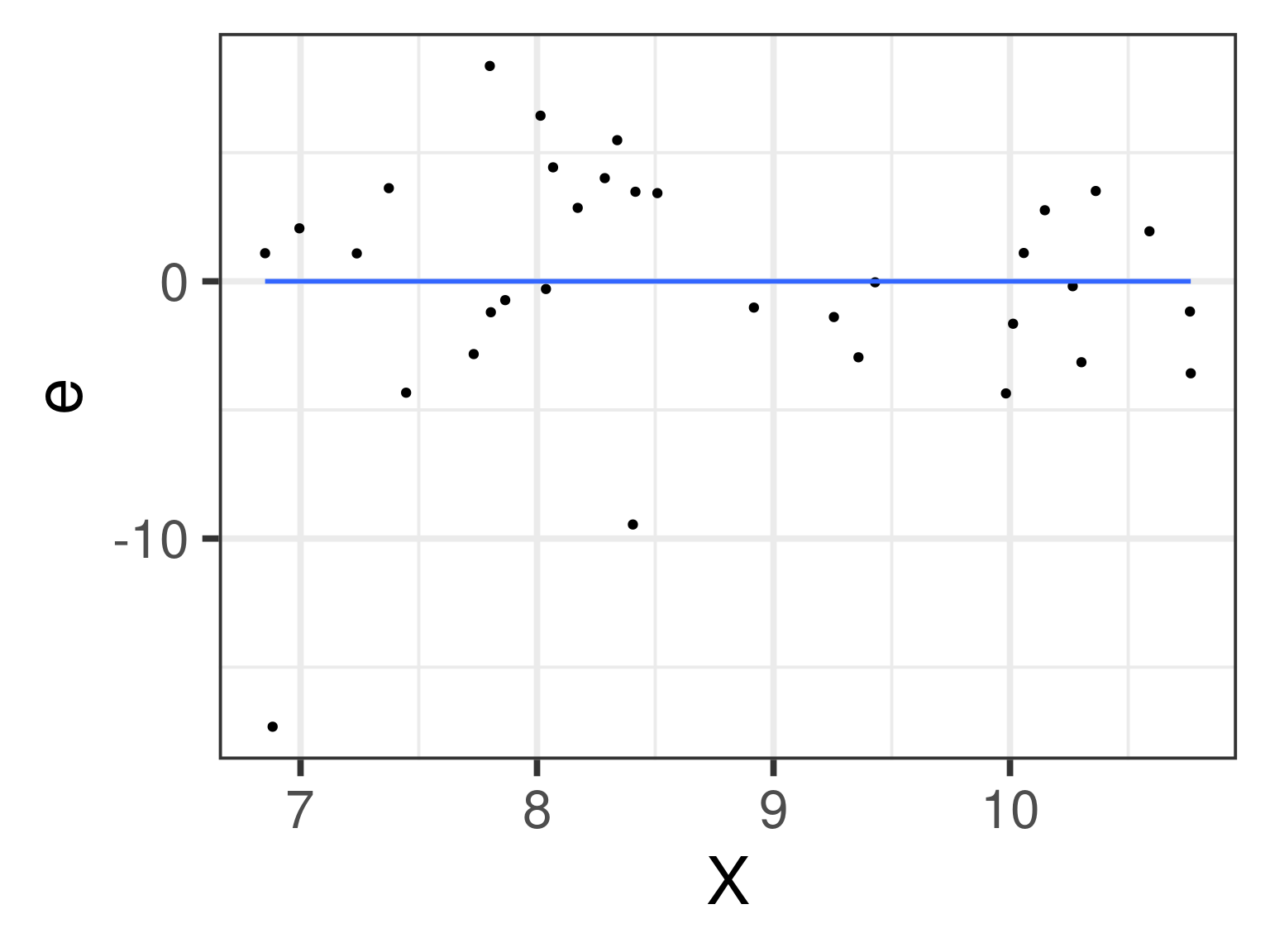
The way the world is = our model + error
How good is our model? Does it “fit” the data well?
To assess how well our model fits the data, we will examine the proportion of variance in our outcome variable that can be “explained” by our model.
To do so, we need to partition the variance into different categories. For now, we will partition it into two categories: the variability that is captured by (explained by) our model, and variability that is not.
Let’s start with the formula defining the relationship between observed \(Y\) and fitted \(\hat{Y}\):
\[Y_i = \hat{Y}_i + e_i\]
One of the properties that we love about variance is that variances are additive when two variables are independent. In other words, if we create some variable, C, by adding together two other variables, A and B, then the variance of C is equal to the sum of the variances of A and B.
Why can we use that rule in this case?
\(\hat{Y}_i\) and \(e_i\) must be independent from each other. Thus, the variance of \(Y\) is equal to the sum of the variance of \(\hat{Y}\) and \(e\).
\[\large s^2_Y = s^2_{\hat{Y}} + s^2_{e}\]
Recall that variances are sums of squares divided by N-1. Thus, all variances have the same sample size, so we can also note the following:
\[\large SS_Y = SS_{\hat{Y}} + SS_{\text{e}}\]
A quick note about terminology: I demonstrated these calculations using \(Y\), \(\hat{Y}\) and \(e\). However, you may also see the same terms written differently, to more clearly indicate the source of the variance…
\[ SS_Y = SS_{\hat{Y}} + SS_{\text{e}}\] \[ SS_Y = SS_{\text{Model}} + SS_{\text{Residual}}\]
The relative magnitudes of sums of squares provides a way of identifying particularly large and important sources of variability.
\[\Large \frac{SS_{Model}}{SS_{Y}} = \frac{s_{Model}^2}{s_{y}^2} = R^2\]
\(R^2\) represents the proportion of variance in Y that is explained by the model.
\(\sqrt{R^2} = R\) is the correlation between the predicted values of Y from the model and the actual values of Y
\[\large \sqrt{R^2} = r_{Y\hat{Y}}\]
Call:
lm(formula = Sleep_Hours_Non_Schoolnight ~ Ageyears, data = school)
Residuals:
Min 1Q Median 3Q Max
-8.3947 -0.7306 0.3813 1.2694 4.5974
Coefficients:
Estimate Std. Error t value Pr(>|t|)
(Intercept) 10.52256 0.90536 11.623 <0.0000000000000002 ***
Ageyears -0.11199 0.05887 -1.902 0.0585 .
---
Signif. codes: 0 '***' 0.001 '**' 0.01 '*' 0.05 '.' 0.1 ' ' 1
Residual standard error: 2.204 on 204 degrees of freedom
(1 observation deleted due to missingness)
Multiple R-squared: 0.01743, Adjusted R-squared: 0.01261
F-statistic: 3.619 on 1 and 204 DF, p-value: 0.05854
[1] 0.01742975
The correlation between X and Y is:
. . .
If we square the correlation, we get:
. . .
Ta da!
RTry some live coding! Also known as “Another opportunity for Dr. Haraden to potentially embarrass himself”
https://archive.ics.uci.edu/dataset/320/student+performance
https://archive.ics.uci.edu/dataset/697/predict+students+dropout+and+academic+success
https://datahub.io/collections
https://www.kaggle.com/datasets